Research

Research developed in CTM spans five interconnected clusters that encourage collaboration and cross-pollination:

  • AI for Social Impact
  • Data Justice, Networks & Algorithmic Accountability
  • Digital Archives, Memory & Cultural Preservation
  • Health, Accessibility & Inclusive Media Futures
  • Transformative Journalism & Civic Media

Rather than exclusive categories, these clusters represent overlapping directions and connections among research interests, designed to foster transdisciplinary collaborations and new research initiatives.

Research Clusters

Research activities

Research Support

We offer annual mini-grants for Northeastern-affiliated researchers to support innovative projects in alignment with the Center’s mission and goals.

Our call for mini-grant applications goes out in January and the awardees are announced in March.

View our 2025 round of awardees

Projects

Learn more about the research areas and ongoing research projects, collaborations, and initiatives in the Center for Transformative Media.

Traffic jam in the rush hour on highway bridge after an event has ended. Busy cars on bridges and roads in Siam Discovery in Bangkok Downtown, Thailand at night.

Global Mobile AI in Urban Life

This project examines how Mobile AI—artificial intelligence embedded in mobile devices and urban infrastructures—shapes everyday life, communication, and mobility in low-income urban communities across globally diverse c

A People’s Atlas of Nuclear Colorado

Nuclear weapons are a backbone of American military strategy, but they have also shaped people’s lives, local economies, regional identities, and the global environment.

Native Spaces

Imagine coming upon a colorful, round medallion on the sidewalk of your neighborhood park. The marker announces “You are in Native Space.” You use your phone to scan the QR code in the center of the medallion’s sun-like

Blue image of different lights and networks.

AI Webinar Series

This webinar series examines artificial intelligence as a cultural medium rather than merely a technical tool, exploring how AI shapes communication, creativity, governance, and everyday life across diverse contexts.

Body Positivity as Feminist Resistance

This work analyzes Instagram’s visual culture of body positivity among Turkish creators, interrogating how neoliberal narratives and platform logics shape feminist self-expression.

Values Analysis in Design

This project teaches students to employ cross-disciplinary, participatory approaches to designing and evaluating technological systems.

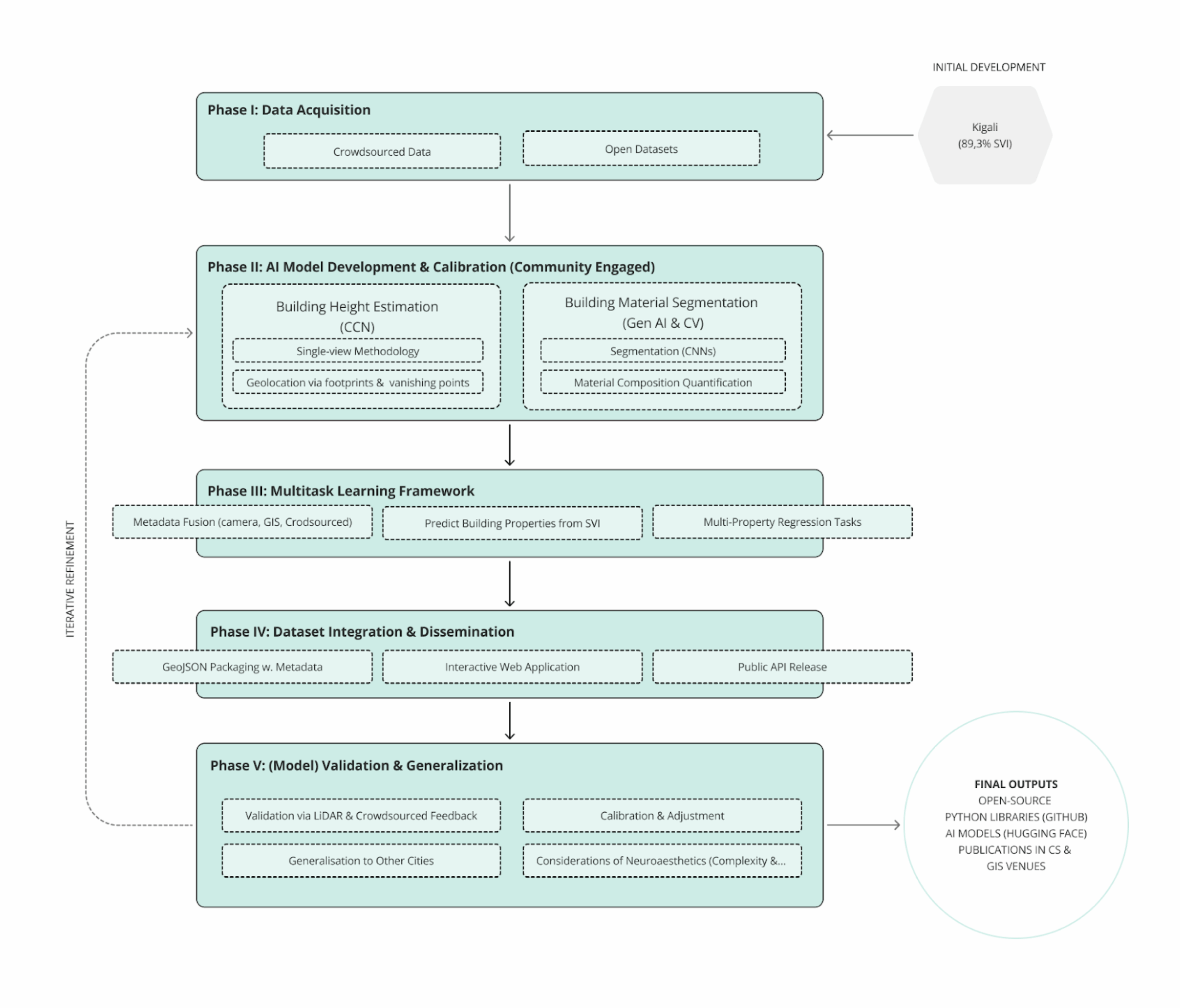
AI for Civic Data Production

This project aims to create an Urban Building Modeling Database (UBMD) for four testbed sites in Africa to address environmental challenges identified through community and stakeholder engagements, civic data production

Drawing Participation

Drawing Participation (DP) is an open-source digital toolkit that enables local governments and community organizations to create custom participatory mapping and design platforms for urban planning.